FORCAST Redux Developer’s Manual

Introduction

Document Purpose

This document is intended to provide all the information necessary to maintain the FORCAST Redux pipeline, used to produce Level 2, 3, and 4 reduced products for FORCAST imaging and grism data, in either manual or automatic mode. Level 2 is defined as data that has been processed to correct for instrumental effects; Level 3 is defined as flux-calibrated data; Level 4 is any higher data product. A more general introduction to the data reduction procedure and the scientific justification of the algorithms is available in the FORCAST Redux User’s Manual.

This manual applies to FORCAST Redux version 2.7.0.

Redux Revision History

FORCAST Redux was developed as five separate software packages: DRIP, which provides the FORCAST-specific processing algorithms; PypeUtils, which provides general-purpose scientific algorithms; PySpextool, which provides spectroscopic data reduction algorithms; PypeCal, which provides photometry and flux calibration algorithms; and Redux, which provides the interactive GUI, the automatic pipeline wrapper, and the supporting structure to call the FORCAST algorithms.

DRIP is a Python translation of an IDL package developed in IDL by Dr. Luke Keller and Dr. Marc Berthoud for the reduction of FORCAST data. Version 1.0.0 was originally released for use at SOFIA in July 2013. DRIP originally contained a set of imaging reduction functions, an object-oriented structure for calling these functions, an automatic pipeline, and an interactive GUI for manual reductions. The package also supported spectroscopic reductions with an interface developed in parallel to the DRIP interface, called FG (FORCAST Grism). DRIP v2.0.0 was developed in 2019 and 2020, by Daniel Perera and Melanie Clarke, as a full reimplementation in Python. This version translates only the imaging algorithms from DRIP, replacing the other functionality with PySpextool algorithms and Redux structures.

PypeUtils was developed as a shared code base for SOFIA Python pipelines, primarily by Daniel Perera for USRA/SOFIA. It contains any algorithms or utilities likely to be of general use for data reduction pipelines. From this package, the FORCAST pipeline uses some FITS handling utilities, multiprocessing tools, image manipulation algorithms, and interpolation and resampling functions.

Like DRIP, PySpextool is a translation of an earlier SOFIA IDL library, called FSpextool. FSpextool was built on top of a pre-release version of Spextool 4, an IDL-based package developed by Dr. Michael Cushing and Dr. William Vacca for the reduction of data from the SpeX instrument on the NASA Infrared Telescope Facility (IRTF). Spextool was originally released in October 2000, and has undergone a number of major and minor revisions since then. The last stable public release was v4.1, released January 2016. As Spextool does not natively support automatic command-line processing, FSpextool for SOFIA adapted the Spextool library to the SOFIA architecture and instruments; version 1.0.0 was originally released for use at SOFIA in July 2013. PySpextool is a Python translation of the core algorithms in this package, developed by Daniel Perera and Melanie Clarke, and first released at SOFIA for use in the FIFI-LS pipeline in October 2019.

PypeCal is a Python translation of the IDL PipeCal package, developed by the SOFIA DPS team, to provide photometry and flux calibration algorithms that may be used to calibrate imaging data from any instrument, given appropriate reference data. It was originally developed by Dr. Miguel Charcos-Llorens and Dr. William Vacca as a set of IDL and shell scripts that were run independently of the Level 2 pipeline, then was refactored by Melanie Clarke for incorporation into the Redux pipeline. It was first incorporated into FORCAST Redux in version 1.0.4, which was released for use in May 2015. PypeCal is a full translation of this package, developed by Dr. Rachel Vander Vliet and Melanie Clarke, and first released for use at SOFIA with the HAWC+ pipeline in February 2019.

Redux was originally developed to be a general-purpose interface to IDL data reduction algorithms. It provided an interactive GUI and an object-oriented structure for calling data reduction processes, but it did not provide its own data reduction algorithms. It was developed by Melanie Clarke, for the SOFIA DPS team, to provide a consistent front-end to the data reduction pipelines for multiple instruments and modes, including FORCAST. It was redesigned and reimplemented in Python, with similar functionality, to support Python pipelines for SOFIA. The first release of the IDL version was in December 2013; the Python version was first released to support the HAWC+ pipeline in September 2018.

In 2020, all SOFIA pipeline packages were unified into a single package, called sofia_redux. The interface package (Redux) was renamed to sofia_redux.pipeline, PypeUtils was renamed to sofia_redux.toolkit, PypeCal was renamed to sofia_redux.calibration, PySpextool was renamed to sofia_redux.spectroscopy, and the DRIP package was renamed to sofia_redux.instruments.forcast. An additional package, to support data visualization, was added as sofia_redux.visualization.

Overview of Software Structure

The sofia_redux package has several sub-modules organized by functionality:

sofia_redux
├── calibration
├── instruments
│   ├── exes
│   ├── fifi_ls
│   ├── flitecam
│   ├── forcast
│   └── hawc
├── pipeline
├── scan
├── spectroscopy
├── toolkit
└── visualization

The modules used in the FORCAST pipeline are described below.

sofia_redux.instruments.forcast

The sofia_redux.instruments.forcast package is written in Python using standard scientific tools and libraries.

The data reduction algorithms used by the pipeline are straight-forward functions that generally take a data array, corresponding to a single image file, as an argument and return the processed image array as a result. They generally also take as secondary input a variance array to process alongside the image, a header array to track metadata, and keyword parameters to specify non-default settings. Parameters for these functions may also be provided via a configuration file packaged along with the software (dripconf.txt) that gets read into a global variable. Redux manipulates this global variable as necessary in order to provide non-default parameters to the data processing functions.

The forcast module also stores any reference data needed by the FORCAST pipeline, in either imaging or grism mode. This includes bad pixel masks, nonlinearity coefficients, pinhole masks for imaging distortion correction, wavelength calibration files, atmospheric transmission spectra, spectral standard models, and instrument response spectra. The default files may vary by date; these defaults are managed by the getcalpath function in the forcast module. New date configurations may be added to the caldefault.txt files in forcast/data/caldefault.txt and forcast/data/grism/caldefault.txt.

sofia_redux.toolkit

sofia_redux.toolkit is a repository for classes and functions of general usefulness, intended to support multiple SOFIA pipelines. It contains several submodules, for interpolation, image manipulation, multiprocessing support, numerical calculations, and FITS handling. Most utilities are simple functions that take input as arguments and return output values. Some more complicated functionality is implemented in several related classes; see the sofia_redux.toolkit.resampling documentation for more information.

sofia_redux.spectroscopy

The sofia_redux.spectroscopy package contains a library of general-purpose spectroscopic functions. The FORCAST pipeline uses these algorithms for spectroscopic image rectification, aperture identification, and spectral extraction and calibration. Most of these algorithms are simple functions that take spectroscopic data as input and return processed data as output. However, the input and output values may be more complex than the image processing algorithms in the forcast package. The Redux interface in the pipeline package manages the input and output requirements for FORCAST data and calls each function individually. See the sofia_redux.spectroscopy API documentation for more information.

sofia_redux.calibration

The sofia_redux.calibration package contains flux calibration algorithms used by Redux perform photometric or flux calibration calculations on input images and return their results. The complexity of this package is primarily in the organization of the reference data contained in the data directory. This directory contains a set of calibration data for each supported instrument (currently FORCAST and HAWC+). For each instrument, the configuration files are split into groups based on how often they are expected to change, as follows.

In the filter_def directory, there is a file that defines the mean/reference wavelength, pivot wavelength, and color leak correction factor for each filter name (SPECTEL). This may vary by date only if the filters change, but keep the same SPECTEL name. The color leak factor is currently 1.0 for all filters (no color correction).

In the response directory, there are response fit files that define the fit coefficients for each filter, with a separate file for the altitude fit, airmass fit, and PWV fit for each of single/dual modes. These should also change rarely.

In the ref_calfctr directory, there are files that define the average reference calibration factors to apply to science objects, by filter, along with the associated error value. It is expected that there will be a different ref_calfctr file for each flight series, produced by an analysis of all standards taken throughout the flight series.

In the standard_flux directory, there is a file that defines the flux model characteristics for each object: the percent error on the model, and the scale factor to apply to the model. The model error is 5% for all stars except BetaPeg (which is 9.43%), and is 20% for all asteroids. The scale factor is usually 1.0, with the exception of BetaUmi, which requires scaling by 1.18 from the model output files. This file should change rarely, if ever, except to add objects to it. Currently, the same file is used for all data. Also in the standard flux directory, there are output files from the standard models for each object, for each applicable date if necessary. From these files, the lambda_mean column is read and compared to the mean wavelength in the filter_def file. If found, the corresponding value in the Fnu_mean column is used as the standard model flux. If there is a scale defined in the model_err file, it is applied to the flux value. These files should rarely change, but new ones will be added for asteroids any time they are observed. They may need to be redone if the filter wavelengths change.

To manage all these files, there is a top-level calibration configuration file (caldefault.txt), which contains the filenames for the filter definition file, the model error file, the reference cal factor file, and the response fit files, organized by date and filter. This table will most likely be updated once per series, when we have generated the reference calibration factors. There is also a standards configuration file (stddefault.txt) that identifies the model flux file to use by date and mode (single/dual). For stars, the date is set to 99999999, meaning that the models can be used for any date; asteroids may have multiple entries - one for each date they are observed. This file must be updated whenever there are new asteroid flux models to add, but it should be as simple as dropping the model file in the right directory and adding a line to the table to identify it.

sofia_redux.visualization

The sofia_redux.visualization package contains plotting and display routines, relating to visualizing SOFIA data. For the FORCAST pipeline, this package currently provides an interactive spectral viewer and a module that supports generating quick-look preview images.

sofia_redux.pipeline

Design

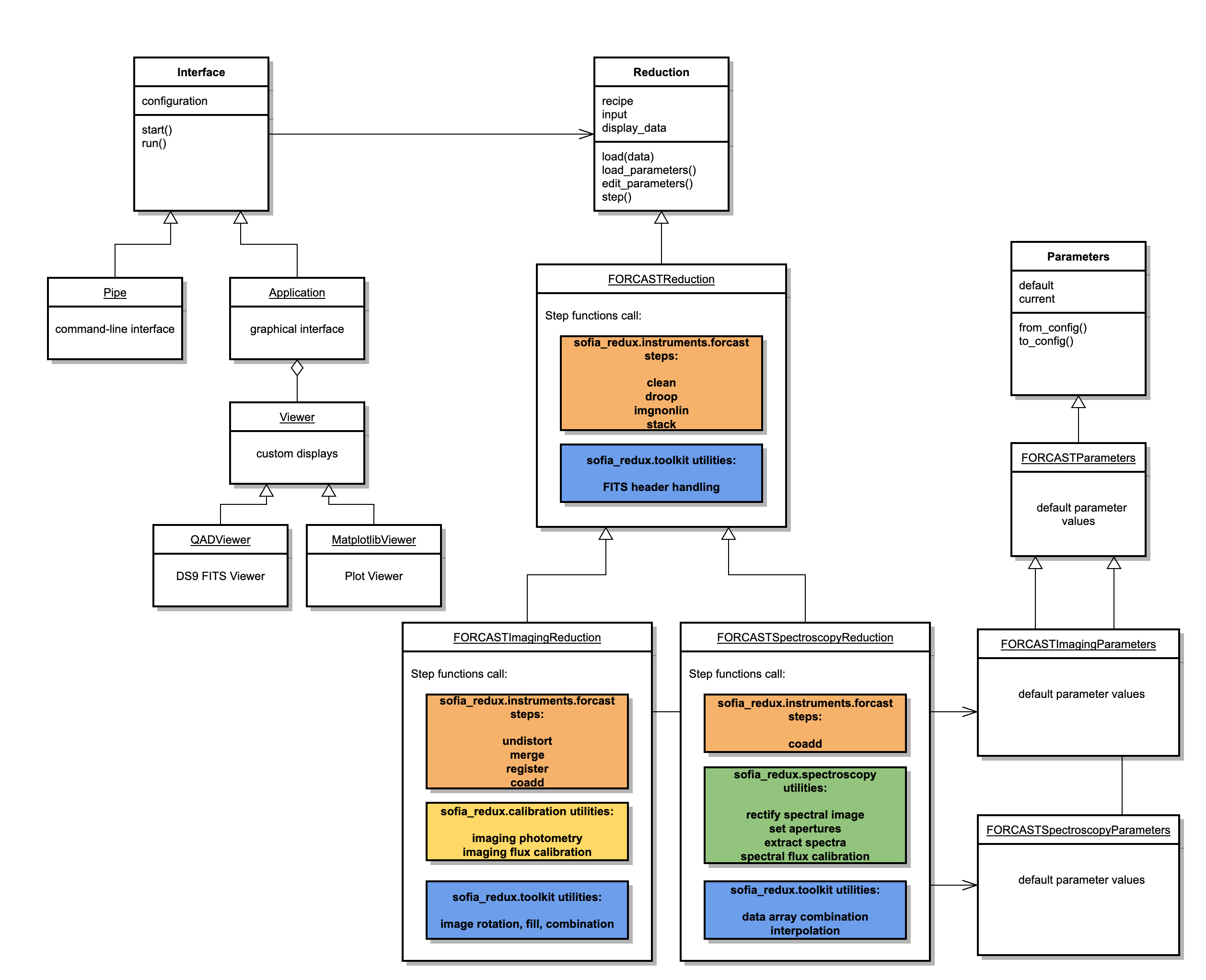
Redux is designed to be a light-weight interface to data reduction pipelines. It contains the definitions of how reduction algorithms should be called for any given instrument, mode, or pipeline, in either a command-line interface (CLI) or graphical user interface (GUI) mode, but it does not contain the reduction algorithms themselves.

Redux is organized around the principle that any data reduction procedure can be accomplished by running a linear sequence of data reduction steps. It relies on a Reduction class that defines what these steps are and in which order they should be run (the reduction “recipe”). Reductions have an associated Parameter class that defines what parameters the steps may accept. Because reduction classes share common interaction methods, they can be instantiated and called from a completely generic front-end GUI, which provides the capability to load in raw data files, and then:

  1. set the parameters for a reduction step,

  2. run the step on all input data,

  3. display the results of the processing,

and repeat this process for every step in sequence to complete the reduction on the loaded data. In order to choose the correct reduction object for a given data set, the interface uses a Chooser class, which reads header information from loaded input files and uses it to decide which reduction object to instantiate and return.

The GUI is a PyQt application, based around the Application class. Because the GUI operations are completely separate from the reduction operations, the automatic pipeline script is simply a wrapper around a reduction object: the Pipe class uses the Chooser to instantiate the Reduction, then calls its reduce method, which calls each reduction step in order and reports any output files generated. Both the Application and Pipe classes inherit from a common Interface class that holds reduction objects and defines the methods for interacting with them. The Application class additionally may start and update custom data viewers associated with the data reduction; these should inherit from the Redux Viewer class.

All reduction classes inherit from the generic Reduction class, which defines the common interface for all reductions: how parameters are initialized and modified, how each step is called. Each specific reduction class must then define each data reduction step as a method that calls the appropriate algorithm.

The reduction methods may contain any code necessary to accomplish the data reduction step. Typically, a reduction method will contain code to fetch the parameters for the method from the object’s associated Parameters class, then will call an external data reduction algorithm with appropriate parameter values, and store the results in the ‘input’ attribute to be available for the next processing step. If processing results in data that can be displayed, it should be placed in the ‘display_data’ attribute, in a format that can be recognized by the associated Viewers. The Redux GUI checks this attribute at the end of each data reduction step and displays the contents via the Viewer’s ‘display’ method.

Parameters for data reduction are stored as a list of ParameterSet objects, one for each reduction step. Parameter sets contain the key, value, data type, and widget type information for every parameter. A Parameters class may generate these parameter sets by defining a default dictionary that associates step names with parameter lists that define these values. This dictionary may be defined directly in the Parameters class, or may be read in from an external configuration file or software package, as appropriate for the reduction.

FORCAST Redux

To interface to the FORCAST pipeline algorithms, Redux defines the FORCASTReduction, FORCASTImagingReduction, and FORCASTSpectroscopyReduction as primary reduction classes, with associated parameter classes FORCASTParameters, FORCASTImagingParameters, and FORCASTSpectroscopyParameters. [1] See Fig. 130 for a sketch of the Redux classes used by the FORCAST pipeline.

The FORCASTReduction class holds definitions for algorithms applicable to both imaging and spectroscopy data:

The FORCASTImagingReduction class inherits from the FORCASTReduction class and additionally defines imaging-specific algorithms:

The FORCASTSpectroscopyReduction class inherits from the FORCASTReduction class and additionally defines spectroscopy-specific algorithms:

The recipe attribute for the reduction class specifies the above steps, in the order given, with general FORCAST algorithms preceding the imaging or spectroscopy ones.

If an intermediate file is loaded, its product type is identified from the PRODTYPE keyword in its header, and the prodtype_map attribute is used to identify the next step in the recipe. This allows reductions to be picked up at any point, from a saved intermediate file. For more information on the scientific goals and methods used in each step, see the FORCAST Redux User’s Manual.

The FORCAST reduction classes also contains several helper functions, that assist in reading and writing files on disk, and identifying which data to display in the interactive GUI. Display is performed via the QADViewer class provided by the Redux package. Spectroscopic diagnostic data is additionally displayed by the MatplotlibViewer class.

UML diagram showing inheritance of FORCAST reduction classes.

Fig. 130 FORCAST Redux class diagram.

Detailed Algorithm Information

The following sections list detailed information on the functions and procedures most likely to be of interest to the developer.

sofia_redux.instruments.forcast

sofia_redux.instruments.forcast.background Module

Functions

background(data, section[, header, stat, mask])

Calculate the background of the image

mode(data)

Return the most common data point from discrete or nominal data

sofia_redux.instruments.forcast.calcvar Module

Functions

calcvar(data, header)

Calculate read and poisson noise of the variance from raw FORCAST images

sofia_redux.instruments.forcast.check_readout_shift Module

Functions

check_readout_shift(data, header)

Check data for 16 pixel shift

sofia_redux.instruments.forcast.chopnod_properties Module

Functions

chopnod_properties(header[, update_header])

Returns the chop nod properties in the detector reference frame

sofia_redux.instruments.forcast.clean Module

Functions

clean(data[, badmap, header, variance, ...])

Replaces bad pixels in an image with approximate values

sofia_redux.instruments.forcast.configuration Module

Functions

load([config_file, quiet])

Load the DRIP configuration file

sofia_redux.instruments.forcast.distcorr_model Module

Functions

pinhole_defaults()

read_pinhole_file(pinhole_file)

Read the pinhole file and return a dataframe

pinhole_model(xpos, ypos, xid, yid)

Generate the pinhole model from paramters.

view_model(x, y[, fwhm, amplitude, ...])

View the pinhole model and optionally write to FITS file.

distcorr_model([pinhole, viewpin, basehead, ...])

Generate model array of pin holes base on input file

sofia_redux.instruments.forcast.droop Module

Functions

droop(data[, header, frac, variance])

Corrects droop electronic signal

sofia_redux.instruments.forcast.getatran Module

Functions

clear_atran_cache()

Clear all data from the atran cache.

get_atran_from_cache(atranfile, resolution)

Retrieves atmospheric transmission data from the atran cache.

store_atran_in_cache(atranfile, resolution, ...)

Store atran data in the atran cache.

get_atran(header, resolution[, filename, ...])

Retrieve reference atmospheric transmission data.

sofia_redux.instruments.forcast.getcalpath Module

Functions

getcalpath(header[, pathcal])

Return the path of the ancillary files used for the pipeline.

sofia_redux.instruments.forcast.getdetchan Module

Functions

getdetchan(header)

Retrieve DETCHAN keyword value from header as either SW or LW

sofia_redux.instruments.forcast.getmodel Module

Functions

clear_model_cache()

Clear all data from the model cache.

get_model_from_cache(modelfile, resolution)

Retrieves model data from the model cache.

store_model_in_cache(modelfile, resolution, ...)

Store model data in the model cache.

get_model(header, resolution[, filename, ...])

Retrieve reference standard model data.

sofia_redux.instruments.forcast.getpar Module

Functions

getpar(header, parname[, writename, dtype, ...])

Get a header or configuration parameter

sofia_redux.instruments.forcast.hdcheck Module

Functions

validate_condition(header, condition[, dripconf])

Return if a keyword header value meets a condition

validate_compound_condition(header, conditions)

Checks the AND/OR conditions of keyword definitions is met by header

validate_keyrow(header, keyrow[, dripconf])

Check if a header of a FITS file matches a keyword requirement

validate_header(header, keywords[, dripconf])

Validate all keywords in a header against the keywords table

validate_file(filename, keywords[, dripconf])

Validate filename header against keywords table

hdcheck(filelist[, dohdcheck, dripconf, kwfile])

Checks file headers against validity criteria

sofia_redux.instruments.forcast.hdmerge Module

Functions

hdmerge(headers[, reference_header])

Merge input headers.

sofia_redux.instruments.forcast.hdrequirements Module

Functions

parse_condition(condition)

Parse a condition value defined in the keyword table

hdrequirements([kwfile])

Returns a dataframe containing the header requirements

sofia_redux.instruments.forcast.imgnonlin Module

Functions

get_siglev(header)

Return the signal level from the header

get_camera_and_capacitance(header)

Read header and determine camera

get_reference_scale(header, camcap[, update])

Get non-linearity scale from the header based on camera and capacitance

get_coefficients(header, camcap[, update])

Get non-linearity coefficients from the header based on camera and capacitance

get_coeff_limits(header, camcap[, update])

Get non-linearity coefficient limits from the header based on camera and capacitance

imgnonlin(data, header[, siglev, variance])

Corrects for non-linearity in detector response due to general background.

sofia_redux.instruments.forcast.imgshift_header Module

Functions

imgshift_header(header[, chop, nod, dither, ...])

Calculates the shift_image in the pixel frame for merging an image

sofia_redux.instruments.forcast.jbclean Module

Functions

jbfft(data[, bar_spacing])

Remove jailbars with FFT

jbmedian(data[, width, bar_spacing, mode])

Remove jailbars using the median of correlated columns

jbclean(data[, header, variance, ...])

Removes "jailbar" artifacts from images

sofia_redux.instruments.forcast.merge Module

Functions

merge(data, header[, variance, normmap, ...])

Merge positive and negative instances of the source in the images

sofia_redux.instruments.forcast.merge_centroid Module

Functions

merge_centroid(data, header[, variance, ...])

Merge an image using a centroid algorithm

sofia_redux.instruments.forcast.merge_correlation Module

Functions

merge_correlation(data, header[, variance, ...])

Merge an image using a correlation algorithm

sofia_redux.instruments.forcast.merge_shift Module

Functions

merge_shift(data, chopnod[, header, ...])

Merge an image by shifting the input data by the input values

sofia_redux.instruments.forcast.peakfind Module

Functions

peakfind(coadded[, newimage, refine, ...])

Find peaks (stars) in FORCAST images

Classes

PeakFinder(image[, reference, npeaks, fwhm, ...])

Configure and run peak finding algorithm.

sofia_redux.instruments.forcast.read_section Module

Functions

read_section(xdim, ydim)

Read the section in the configuration file and check if it's correct

sofia_redux.instruments.forcast.readfits Module

Functions

addparent(name, header[, comment])

Add an id or file name to a header as PARENTn

readfits(filename[, update_header, key, ...])

Returns the array from the input file

sofia_redux.instruments.forcast.readmode Module

Functions

readmode(header)

Read the chop/nod and instrument mode from the header

sofia_redux.instruments.forcast.register Module

Functions

coadd_centroid(data, reference[, header, ...])

Shift an image for coadding using a centroid algorithm

coadd_correlation(data, reference[, header, ...])

Shift an image for coaddition using a correlation algorithm

coadd_header(data, header[, variance, ...])

Shift an image for coaddition using header information

coadd_user(data, reference, position[, ...])

Shift an image for coaddition using header information

register(data, header[, reference, ...])

Use dither data to shift_image input image to a reference image.

sofia_redux.instruments.forcast.register_datasets Module

Functions

wcs_shift(header, refheader, xy[, wcskey])

Return the pixel offset of a point on header relative to refheader

get_shifts(datasets[, user_shifts, refset, ...])

Returns all shifts relative to the reference set.

expand_array(arr, shape[, missing])

Expands an array to a new shape

shift_set(dataset, offset[, newshape, missing])

Shifts an individual data set

shift_datasets(datasets, shifts, refset[, ...])

Shifts datasets onto common frame

resize_datasets(datasets[, missing])

Resize all datasets to the same shape

register_datasets(datasets[, user_shifts, ...])

Registers multiple sets of data to the same frame

sofia_redux.instruments.forcast.rotate Module

Functions

rotate(data, angle[, header, variance, ...])

Rotate an image by the specified amount

rotate_coordinates_about(coordinates, ...[, ...])

Rotate the coordinates about a center point by a given angle.

rotate_point(y, x, center, angle[, shift, ...])

Rotate a single (y, x) point about a given center.

rotate_image(image, angle[, center, order, ...])

Rotate an image about a point by a given angle.

rotate_image_with_mask(image, angle[, ...])

Rotate an image, using a mask for interpolation and edge corrections.

sofia_redux.instruments.forcast.shift Module

Functions

shift(data, offset[, header, variance, ...])

Shift an image by the specified amount

sofia_redux.instruments.forcast.stack Module

Functions

add_stacks(data, header[, variance])

Add data frames together at the same stack (position)

background_scale(data, header[, mask])

Return frame scale levels

stack_c2nc2(data, header[, variance, ...])

Run the stacking algorithm on C2NC2 data

stack_map(data, header[, variance, bglevel, ...])

Run the stacking algorithm on MAP (Mapping mode) data

stack_c3d(data, header[, variance, extra])

Run the stacking algorithm on C3D data (3 position chop with dither)

stack_cm(data, header[, variance, extra])

Run the stacking algorithm on CM data (multi-position chop)

stack_stare(data, header[, variance])

Run the stacking algorithm on STARE data

convert_to_electrons(data, header[, variance])

Convert data to mega-electrons per seconds

subtract_background(data[, header, mask, stat])

Remove background from data

stack(data, header[, variance, mask, extra, ...])

Subtracts chop/nod pairs to remove astronomical/telescope background

sofia_redux.instruments.forcast.undistort Module

Functions

default_pinpos()

Default values of the model and instrument points to be warped and fitted.

get_pinpos(header[, pinpos, rotate])

Get the pinhole model and coefficients and update header.

find_pixat11(transform, x0, y0[, epsilon, ...])

Calculate the position of x0, y0 after a transformation

update_wcs(header, transform[, eps])

Update the WCS in the header according to the transform

transform_image(data, xin, yin, xout, yout)

Transform an image and update header using coordinte point mapping

rebin_image(image, factor[, header, ...])

Rebin the image to square pixels

frame_image(image, shape[, header, ...])

Frame an image in the center of a new image and add border

find_source(image, header)

Find single peak in image and update SRCPOS in header

undistort(data[, header, pinhole, rotate, ...])

Corrects distortion due to camera optics.

sofia_redux.toolkit

sofia_redux.toolkit.convolve.base Module

Classes

ConvolveBase(*args[, error, mask, stats, ...])

Convolution class allowing error propagation.

Class Inheritance Diagram

Inheritance diagram of sofia_redux.toolkit.convolve.base.ConvolveBase

sofia_redux.toolkit.convolve.kernel Module

Functions

apply_ndkernel(data, kernel[, axes, ...])

Apply a kernel over multiple features

convolve(*args[, error, mask, stats, ...])

Convolve an N-dimensional array with a user defined kernel or fixed box.

savitzky_golay(*args[, order, error, mask, ...])

Apply a least-squares (Savitzky-Golay) polynomial filter

Classes

KernelConvolve(*args[, error, mask, stats, ...])

Generic convolution with a kernel

BoxConvolve(*args[, error, mask, stats, ...])

Convolution with a box kernel (mean)

SavgolConvolve(*args[, error, mask, stats, ...])

Convolve using Savitzky-Golay filter

Class Inheritance Diagram

Inheritance diagram of sofia_redux.toolkit.convolve.kernel.KernelConvolve, sofia_redux.toolkit.convolve.kernel.BoxConvolve, sofia_redux.toolkit.convolve.kernel.SavgolConvolve

sofia_redux.toolkit.convolve.filter Module

Functions

savgol(data, window[, order, axes, check, ...])

Apply Savitzky-Golay filter to an array of arbitrary features

savgol_windows(order, window, *samples[, scale])

Creates the correct windows for given order and samples

sobel(input_array[, kderiv, kperp, pnorm, ...])

Edge enhancement Sobel filter for n-dimensional images.

sofia_redux.toolkit.fitting.fitpeaks1d Module

Functions

parse_width_arg(model_class, width_arg)

Simple convenience lookup to get width parameter name for various models.

get_fitter(fitter_class[, robust, ...])

Creates the object fitting a model to data

dofit(fitter, model, x, y, **kwargs)

A simple wrapper to fit model to the data

box_convolve(model, box_class[, box_width, ...])

Convolve a model with a box (or another model)

get_search_model(peak_model[, box_class, ...])

Create the initial_search peak fitting model

initial_search(fitter, model, x, y[, ...])

Perform an initial search for peaks in the data

get_background_fit(fitter, peak_model, ...)

Return a background model with initialized parameters

get_final_model(peak_class, pinit[, ...])

Refine the initial fit and return a set of models

fitpeaks1d(x, y[, npeaks, xrange, ...])

Fit peaks (and optionally background) to a 1D set of data.

medabs_baseline(_, y)

Default data preparation for initial_search and baseline function.

guess_xy_mad(x, y)

Default peak guess function for initial_search.

sofia_redux.toolkit.fitting.polynomial Module

Functions

polyexp(order[, ndim, indexing])

Returns exponents for given polynomial orders in arbitrary dimensions.

polysys(samples, order[, exponents, error, ...])

Create a system of linear equations to solve n-D polynomials

linear_equation(design_matrix, values[, ...])

Create a system of linear equations

gaussj(alpha, beta[, invert, preserve])

Linear equation solution by Gauss-Jordan elimination and matrix inversion

poly1d(x, coeffs[, covar])

Evalulate polynomial coefficients at x

polynd(v, coefficients[, exponents, ...])

Evaluate a polynomial in multiple features

zero_order_fit(data[, error])

Calculate the zeroth order polynomial coefficients and covariance

linear_polyfit(samples, order[, exponents, ...])

Fit a polynomial to data samples using linear least-squares.

gaussj_polyfit(samples, order[, exponents, ...])

Fit a polynomial to data samples using Gauss-Jordan elimination.

nonlinear_polyfit(samples, order[, ...])

Solve for polynomial coefficients using non-linear least squares fit

polyfitnd(*args[, error, mask, covar, ...])

Fits polynomial coefficients to N-dimensional data.

linear_vector_lstsq(alpha, beta, matrix_out)

nonlinear_coefficients(matrix, data[, ...])

nonlinear_evaluate(matrix_in, data, matrix_out)

polyfit2d(x, y, z[, kx, ky, full])

Least squares polynomial fit to a surface

poly2d(x, y, coeffs)

Evaluate 2D polynomial coefficients

polyinterp2d(x, y, z, xout, yout[, kx, ky, ...])

Interpolate 2D data using polynomial regression (global)

Classes

Polyfit(*args[, error, mask, covar, stats, ...])

Fits and evaluates polynomials in N-dimensions.

Class Inheritance Diagram

Inheritance diagram of sofia_redux.toolkit.fitting.polynomial.Polyfit

sofia_redux.toolkit.image.adjust Module

Functions

shift(data, offset[, order, missing, ...])

Shift an image by the specified amount.

rotate(data, angle[, order, missing, ...])

Rotate an image.

frebin(data, shape[, total, order, ...])

Rebins an array to new shape

image_shift(data, shifts[, order, missing])

Shifts an image by x and y offsets

rotate90(image, direction)

Replicates IDL rotate function

unrotate90(image, direction)

Un-rotates an image using IDL style rotation types

register_image(image, reference[, upsample, ...])

Return the pixel offset between an image and a reference

upsampled_dft(data, upsampled_region_size[, ...])

Upsampled DFT by matrix multiplication.

sofia_redux.toolkit.image.coadd Module

Functions

coadd(hdr_list, data_list, var_list, exp_list)

Coadd total intensity or spectral images.

sofia_redux.toolkit.image.combine Module

Functions

combine_images(data[, variance, method, ...])

Combine input image arrays.

sofia_redux.toolkit.image.fill Module

Functions

clough_tocher_2dfunc(d, cin, cout, **kwargs)

spline_interp_2dfunc(d, cin, cout, **kwargs)

maskinterp(image[, func, mask, apstep, ...])

Interpolates over image using a mask.

image_naninterp(data)

Fills in NaN values in an image

polyclip(i, j, pol_x, pol_y[, area])

Clip a polygon to a square unit pixel

polyfillaa(px, py[, xrange, yrange, ...])

Finds all pixels at least partially inside a specified polygon

polygon_area(ppath)

Uses the shoelace method to calculate area of a polygon

polygon_weights(polygon[, xrange, yrange, ...])

Get pixel weights - depreciated by polyfillaa

sofia_redux.toolkit.image.resize Module

Functions

resize(image, output_shape[, order, mode, ...])

Replacement for skimage.resize.

sofia_redux.toolkit.image.smooth Module

Functions

quadfit(image)

Quick and simple cubic polynomial fit to surface - no checks

bicubic_coefficients(z, dx, dy, dxy, nx, ny)

Returns the coefficients necessary for bicubic interpolation.

bicubic_evaluate(z, dx, dy, dxy, xrange, ...)

fitplane(points)

Fit a plane to distribution of points.

fiterpolate(image, nx, ny)

Fits a smooth surface to data using J.

sofia_redux.toolkit.image.utilities Module

Functions

to_ndimage_mode(mode)

Convert from numpy.pad mode name to the corresponding ndimage mode.

fix_ndimage_mode(mode)

Allow translation of modes for scipy versions >= 1.6.0

clip_output(original, warped, mode, cval, clip)

Clip the array to the range of original values.

map_coordinates(data, coordinates[, order, ...])

A drop in replacement for ndimage.map_coordinates().

sofia_redux.toolkit.image.warp Module

Functions

warp_image(data, xin, yin, xout, yout[, ...])

Warp data using transformation defined by two sets of coordinates

polywarp(xi, yi, xo, yo[, order])

Performs polynomial spatial warping

polywarp_image(image, x0, y0, x1, y1[, ...])

Warp an image by mapping 2 coordinate sets with a polynomial transform.

is_homography_transform(transform, n_dimensions)

Check if a transform is homographic.

full_transform(coordinates, transform)

Apply a metric transform to the supplied coordinates.

warp_terms(terms, coefficients)

Apply coefficients to polynomial terms.

estimate_polynomial_transform(source, ...[, ...])

Estimate the polynomial transform for (x, y) coordinates.

warp_coordinates(coordinates, source, ...[, ...])

Apply the warping between two sets of coordinates to another.

warp_array_elements(source, destination, shape)

Warp the indices of an array with a given shape using a polynomial.

warp(data, source, destination[, order, ...])

Warp an n-dimensional image according to a given coordinate transform.

Classes

PolynomialTransform([source, destination, order])

Initialize a polynomial transform.

Class Inheritance Diagram

Inheritance diagram of sofia_redux.toolkit.image.warp.PolynomialTransform

sofia_redux.toolkit.interpolate.interpolate Module

Functions

line_shift(y, offset[, order, missing])

Shift an equally spaced array of data values by an offset

interpolate_nans(x, y, xout[, missing, ...])

Interpolate values containing NaNs

spline(x, y, xout[, sigma])

Perform cubic spline (tensioned) interpolation

sincinterp(x, y, xout[, dampfac, ksize, ...])

Perform a sinc interpolation on a data set

interp_1d_point(x, y, xout)

Perform linear interpolation at a single point.

interp_1d_point_with_error(x, y, error, xout)

Perform linear interpolation at a single point with error propagation.

interp_error_1d(x, error, xout[, cval])

Perform linear interpolation of errors

interp_error_nd(points, error, xi[, cval])

Propagate errors using Delaunay triangulation in N-dimensions

interp_error(points, error, xi[, cval])

Propagate errors using linear interpolation in N-dimensions

tabinv(array, xvals[, missing, fast])

Find the effective index of a function value in an ordered vector with NaN handling.

findidx(ix, ox[, left, right])

Finds the effective index of a function value in an ordered array.

Classes

Interpolate(*args[, method, cval, cubic, ...])

Fast interpolation on a regular grid

Class Inheritance Diagram

Inheritance diagram of sofia_redux.toolkit.interpolate.interpolate.Interpolate

sofia_redux.toolkit.resampling Package

Functions

apply_mask_to_set_arrays(mask, data, phi, ...)

Set certain arrays to a fixed size based on a mask array.

array_sum(mask)

Return the sum of an array.

calculate_adaptive_distance_weights_scaled(...)

Returns distance weights based on offsets and scaled adaptive weighting.

calculate_adaptive_distance_weights_shaped(...)

Returns distance weights based on offsets and shaped adaptive weighting.

calculate_distance_weights(coordinates, ...)

Returns a distance weighting based on coordinate offsets.

calculate_distance_weights_from_matrix(...)

Returns distance weights based on coordinate offsets and matrix operation.

calculate_fitting_weights(errors, weights[, ...])

Calculate the final weighting factor based on errors and other weights.

check_edge_with_box(coordinates, reference, ...)

Defines a hyperrectangle edge around a coordinate distribution.

check_edge_with_distribution(coordinates, ...)

Defines an edge based on statistical deviation from a sample distribution.

check_edge_with_ellipsoid(coordinates, ...)

Defines an ellipsoid edge around a coordinate distribution.

check_edge_with_range(coordinates, ...)

Defines an edge based on the range of coordinates in each dimension.

check_edges(coordinates, reference, mask, ...)

Determine whether a reference position is within a distribution "edge".

check_orders(orders, coordinates, reference)

Checks the sample distribution is suitable for a polynomial fit order.

check_orders_with_bounds(orders, ...[, ...])

Checks maximum order for sample coordinates bounding a reference.

check_orders_with_counts(orders, counts[, ...])

Checks maximum order based only on the number of samples.

check_orders_without_bounds(orders, coordinates)

Checks maximum order based on unique samples, irrespective of reference.

clean_image(image[, error, mask, window, ...])

Uses ResamplePolynomial to correct NaNs in image and/or supplied in mask.

convert_to_numba_list(thing)

Converts a Python iterable to a Numba list for use in jitted functions.

coordinate_covariance(coordinates[, mean, ...])

Calculate the covariance of a distribution.

coordinate_mean(coordinates[, mask])

Returns the mean coordinate of a distribution.

covariance_matrix_inverse(amat, phi, error, ...)

Calculates the inverse covariance matrix inverse of the fit coefficients.

derivative_mscp(coefficients, phi_samples, ...)

Return the weighted mean-square-cross-product (mscp) of sample derivatives.

distribution_variances(coordinates[, mean, ...])

Return variance at each coordinate based on coordinate distribution.

estimated_covariance_matrix_inverse(phi, ...)

Calculates covariance matrix inverse of fit coefficients from mean error.

evaluate_derivative(coefficients, phi_point, ...)

Calculates the derivative of a polynomial at a single point.

evaluate_derivatives(coefficients, ...)

Calculates the derivative of a polynomial at multiple points.

fasttrapz(y, x)

Fast 1-D integration using Trapezium method.

fit_phi_value(phi, coefficients)

Returns the dot product of phi and coefficients.

fit_phi_variance(phi, inv_covariance)

Calculates variance given the polynomial terms of a coordinate.

fit_residual(data, phi, coefficients)

Calculates the residual of a polynomial fit to data.

half_max_sigmoid(x[, x_half, k, a, c, q, b, v])

Evaluate a special case of the logistic function where f(x0) = 0.5.

logistic_curve(x[, x0, k, a, c, q, b, v])

Evaluate the generalized logistic function.

multiple_polynomial_terms(coordinates, exponents)

Derive polynomial terms for a coordinate set given polynomial exponents.

multivariate_gaussian(covariance, coordinates)

Return values of a multivariate Gaussian in K-dimensional coordinates.

no_fit_solution(set_index, point_index, ...)

Fill output arrays with set values on fit failure.

offset_variance(coordinates, reference[, ...])

Variance at reference coordinate derived from distribution uncertainty.

polynomial_derivative_map(exponents)

Creates a mapping from polynomial exponents to derivatives.

polynomial_exponents(order[, ndim, ...])

Define a set of polynomial exponents.

polynomial_terms(coordinates, exponents)

Derive polynomial terms given coordinates and polynomial exponents.

relative_density(sigma, counts, weight_sum)

Returns the relative density of samples compared to a uniform distribution.

resamp(coordinates, data, *locations[, ...])

ResamplePolynomial data using local polynomial fitting.

resampler(coordinates, data, *locations[, ...])

ResamplePolynomial data using local polynomial fitting.

scale_coordinates(coordinates, scale, offset)

Apply scaling factors and offsets to N-dimensional data.

scale_forward_scalar(coordinate, scale, offset)

Applies the function f(x) = (x - offset) / scale to a single coordinate.

scale_forward_vector(coordinates, scale, offset)

Applies the function f(x) = (x - offset) / scale to a coordinate array.

scale_reverse_scalar(coordinate, scale, offset)

Applies the function f(x) = (x * scale) + offset to a single coordinate.

scale_reverse_vector(coordinates, scale, offset)

Applies the function f(x) = (x * scale) + offset to a coordinate array.

scaled_adaptive_weight_matrices(sigma, ...)

Wrapper for scaled_adaptive_weight_matrix over multiple values.

scaled_adaptive_weight_matrix(sigma, rchi2)

Scales a Gaussian weighting kernel based on a prior fit.

shaped_adaptive_weight_matrices(sigma, ...)

Wrapper for shaped_adaptive_weight_matrix over multiple values.

shaped_adaptive_weight_matrix(sigma, rchi2, ...)

Shape and scale the weighting kernel based on a prior fit.

sigmoid(x[, factor, offset])

Evaluate a scaled and shifted logistic function.

single_polynomial_terms(coordinate, exponents)

Derive polynomial terms for a single coordinate given polynomial exponents.

solve_amat_beta(phi, data, weights)

Convenience function returning matrices suitable for linear algebra.

solve_coefficients(amat, beta)

Find least squares solution of Ax=B and rank of A.

solve_fit(window_coordinates, window_phi, ...)

Solve for a fit at a single coordinate.

solve_fits(sample_indices, ...[, is_covar, ...])

Solve all fits within one intersection block.

solve_inverse_covariance_matrices(phi, ...)

Inverse covariance matrices on fit coefficients from errors and residuals.

solve_mean_fit(data, error, weight[, ...])

Return the weighted mean of data, variance, and reduced chi-squared.

solve_polynomial_fit(phi_samples, phi_point, ...)

Derive a polynomial fit from samples, then calculate fit at single point.

solve_rchi2_from_error(residuals, weights, ...)

Return the reduced chi-squared given residuals and sample errors.

solve_rchi2_from_variance(residuals, ...[, ...])

Return the reduced chi-squared given residuals and constant variance.

sscp(matrix[, weight, normalize])

Calculate the sum-of-squares-and-cross-products of a matrix.

stretch_correction(rchi2, density, ...)

A sigmoid function used by the "shaped" adaptive resampling algorithm.

update_mask(weights, mask)

Updates a mask, setting False values where weights are zero or non-finite.

variance_from_offsets(offsets, covariance[, ...])

Determine the variance given offsets from the expected value.

weighted_fit_variance(residuals, weights[, ...])

Calculate variance of a fit from the residuals of the fit to data.

weighted_mean(data, weights[, weightsum])

Calculate the weighted mean of a data set.

weighted_mean_variance(variance, weights[, ...])

Calculated mean weighted variance.

weighted_variance(error, weights[, weightsum])

Utility function to calculate the biased weighted variance.

Classes

BaseGrid(*grid[, scale_factor, ...])

Define and initialize a resampling grid.

PolynomialTree(argument[, shape, ...])

Create a tree structure for use with the resampling algorithm.

Resample

ResampleKernel(coordinates, data, kernel[, ...])

Class to resample data using kernel convolution.

ResamplePolynomial(coordinates, data[, ...])

Class to resample data using local polynomial fits.

Class Inheritance Diagram

Inheritance diagram of sofia_redux.toolkit.resampling.grid.base_grid.BaseGrid, sofia_redux.toolkit.resampling.tree.polynomial_tree.PolynomialTree, sofia_redux.toolkit.resampling.resample_polynomial.ResamplePolynomial, sofia_redux.toolkit.resampling.resample_kernel.ResampleKernel, sofia_redux.toolkit.resampling.resample_polynomial.ResamplePolynomial

sofia_redux.toolkit.stats.stats Module

Functions

find_outliers(data[, threshold, keepnans, axis])

Determines the outliers in a distribution of data

meancomb(data[, variance, mask, rms, axis, ...])

(Robustly) averages arrays along arbitrary axes.

medcomb(data[, variance, mask, mad, axis, ...])

Combines a data set using median

moments(data[, threshold, mask, axis, get_mask])

Computes statistics on a data set avoiding deviant points if requested

robust_mask(data, threshold[, mask, axis, ...])

Computes a mask derived from data Median Absolute Deviation (MAD).

sofia_redux.toolkit.utilities.base Module

Classes

Model(*args[, error, mask, covar, stats, ...])

Base model Class for fitting N-dimensional data

Class Inheritance Diagram

Inheritance diagram of sofia_redux.toolkit.utilities.base.Model

sofia_redux.toolkit.utilities.fits Module

Functions

hdinsert(header, key, value[, comment, ...])

Insert or replace a keyword and value in the header

add_history(header, msg[, prefix, refkey])

Add HISTORY message to a FITS header before the pipeline.

add_history_wrap(prefix)

Make a function to add HISTORY messages to a header, prefixed with a string.

robust_read(filename[, data_hdu, ...])

Retrieve the data and header from a FITS file

getheader(filename[, hdu, verbose])

Returns the header of a FITS file

getdata(filename[, hdu, verbose])

Returns the data from a FITS file

header_to_chararray(header)

Convert a FITS header to an array of strings

chararray_to_header(chararray)

Convert an array of strings to a FITS header

gethdul(filename[, verbose])

Returns the HDUList from a FITS file

write_hdul(hdul[, outdir, overwrite])

Write a HDULists to disk.

get_key_value(header, key[, default])

Get a key value from a header.

set_log_level(level)

Context manager to temporarily set the log level.

order_headers(headers)

Order headers based on contents.

merge_headers(headers, keyword_configuration)

Merge input headers.

sofia_redux.toolkit.utilities.func Module

Functions

robust_bool(value)

Check for 'truthy' values.

valid_num(value)

Check for valid numbers.

natural_sort(string_list[, reverse])

Returns list sorted in a human friendly manner

goodfile(filename[, read, write, execute, ...])

Check if a file exists, and optionally if it has the correct permissions.

date2seconds(datestring[, dformat])

Convert a header datestring to seconds

str_to_value(text)

Convert a string to an int or float.

slicer(array, axis, index[, ind])

Returns a slice of an array in arbitrary dimension.

setnumber(value[, minval, maxval, default, ...])

Sets a value to a valid number type

gaussian_model(x, x0, amplitude, fwhm, y0)

Gaussian model for curve_fit

to_array_shape(value, shape[, dtype])

Broadcast an array to the desired shape.

recursive_dict_update(original, new)

Recursively update a dictionary

stack(*samples[, copy])

faststack(*samples)

taylor(order, n)

Taylor expansion generator for Polynomial exponents

bytes_string(size_bytes)

Convert a number of bytes to a string with correct suffix

remove_sample_nans(samples, error[, mask])

Remove any samples containing NaNs from sample points

bitset(arr, bits[, skip_checks])

Return a byte array the same size as the input array.

julia_fractal(sy, sx[, c0, c1, iterations, ...])

Generate a 2-D Julia fractal image

nantrim(xin[, flag, trim, bounds])

Derive a mask to trim NaNs from an array

nansum(a[, axis, dtype, out, keepdims, missing])

Emulates the behaviour of np.nansum for NumPy versions <= 1.9.0.

sofia_redux.toolkit.utilities.multiprocessing Module

Functions

get_core_number([cores])

Returns the maximum number of CPU cores available

relative_cores(jobs)

Return the actual number of cores to use for a given number of jobs.

valid_relative_jobs(jobs)

Return a valid number of jobs in the range 1 <= jobs <= max_cores.

multitask(func, iterable, args, kwargs[, ...])

Process a series of tasks in serial, or in parallel using joblib.

pickle_object(obj, filename)

Pickle a object and save to the given filename.

unpickle_file(filename)

Unpickle a string argument if it is a file, and return the result.

pickle_list(object_list[, prefix, ...])

Pickle a list of objects to a temporary directory.

unpickle_list(pickle_files[, delete])

Restore pickle files to objects in-place.

in_main_thread()

Return whether the process is running in the main thread.

log_with_multi_handler(logger)

Context manager to temporarily log messages for unique processes/threads

log_for_multitask(logger)

Context manager to output log messages during multiprocessing.

purge_multitask_logs(log_directory, ...[, ...])

Remove all temporary logging files/directories and handle log records.

wrapped_with_logger(func, ...)

Return the results of the function in multitask and save log records.

log_records_to_pickle_file(logger, pickle_file)

Store the log records in a pickle file rather than emitting.

wrap_function(func, args[, kwargs, logger, ...])

Wrap a function for use with multitask().

Classes

MultitaskHandler()

A log handler for multitask.

Class Inheritance Diagram

Inheritance diagram of sofia_redux.toolkit.utilities.multiprocessing.MultitaskHandler

sofia_redux.spectroscopy

sofia_redux.spectroscopy.binspec Module

Functions

binspec(x, y, delta[, xout, lmin, lmax, average])

Bin a spectrum between lmin and lmax with bins delta wide

sofia_redux.spectroscopy.earthvelocity Module

Functions

cartesian_lsr([definition])

Find the radial LSR velocity towards sky coordinates.

cartesian_helio(time[, center, location])

Calculate the Cartesian velocity of the Sun.

earthvelocity(ra, dec, time[, equinox, ...])

Provide velocities of the Earth towards a celestial position.

sofia_redux.spectroscopy.extspec Module

Functions

col_subbg(col_arc, col_image, col_var, ...)

Fit background to a single column.

extspec(rectimg[, profile, spatial_map, ...])

Extracts spectra from a rectified spectral image.

sofia_redux.spectroscopy.findapertures Module

Functions

find_apertures(profiles[, npeaks, orders, ...])

Determine the position of the aperture(s) in a spatial profile.

sofia_redux.spectroscopy.fluxcal Module

Functions

get_wave_shift(flux, correction, ...[, ...])

Get pixel shift between flux and correction curve.

fluxcal(spectra, atran[, response, ...])

Calibrate and telluric correct spectral flux.

sofia_redux.spectroscopy.getapertures Module

Functions

get_apertures(profiles, apertures[, ...])

Determine aperture radii for extraction.

sofia_redux.spectroscopy.getspecscale Module

Functions

getspecscale(stack[, refidx])

Determines the scale factors for a _stack of spectra

sofia_redux.spectroscopy.mkapmask Module

Functions

mkapmask(slit, wave, apertures[, background])

Constructs a 2D aperture mask.

sofia_redux.spectroscopy.mkspatprof Module

Functions

mkspatprof(rectimg[, atran, atmosthresh, ...])

Construct average spatial profiles.

sofia_redux.spectroscopy.radvel Module

Functions

radvel(header[, equinox])

Calculate the expected extrinsic radial velocity wavelength shift.

sofia_redux.spectroscopy.readflat Module

Functions

readflat(filename)

Reads a Spextool flat field FITS image

sofia_redux.spectroscopy.readwavecal Module

Functions

readwavecal(filename[, rotate, info])

Read a Spextool wavecal file

sofia_redux.spectroscopy.rectify Module

Functions

rectify(image, ordermask, wavecal, spatcal)

Construct average spatial profiles over multiple orders

sofia_redux.spectroscopy.rectifyorder Module

Functions

get_rect_xy(xarray, yarray, xvals, yvals[, ...])

Given arrays of x and y coordinates, interpolate to defined grids

trim_xy(xarray, yarray, xgrid, ygrid[, ...])

Trim rows and columns from the edges of the coordinate arrays.

rectifyorder(image, ordermask, wavecal, ...)

Construct average spatial profiles for a single order

update_wcs(result, spatcal)

Update a FITS header with spectral WCS information.

rectifyorder(image, ordermask, wavecal, ...)

Construct average spatial profiles for a single order

sofia_redux.spectroscopy.smoothres Module

Functions

smoothres(x, y, resolution[, siglim])

Smooth a data to a constant resolution

sofia_redux.spectroscopy.tracespec Module

Functions

tracespec(rectimg, positions[, orders, ...])

Trace spectral continua in a spatially/spectrally rectified image.

sofia_redux.calibration

sofia_redux.calibration.pipecal_applyphot Module

Functions

pipecal_applyphot(fitsfile[, srcpos, ...])

Calculate photometry on a FITS image and store results to FITS header.

sofia_redux.calibration.pipecal_calfac Module

Functions

pipecal_calfac(flux, flux_err, config)

Calculate the calibration factor for a flux standard.

sofia_redux.calibration.pipecal_config Module

Functions

pipecal_config(header)

Parse all reference files and return appropriate configuration values.

read_respfile(fname, spectel)

Read response files.

sofia_redux.calibration.pipecal_fitpeak Module

Functions

elliptical_gaussian(coords[, baseline, ...])

Function for an elliptical Gaussian profile.

elliptical_lorentzian(coords[, baseline, ...])

Function for an elliptical Lorentzian profile.

elliptical_moffat(coords[, baseline, dpeak, ...])

Function for an elliptical Moffat profile.

pipecal_fitpeak(image[, profile, estimates, ...])

Fit a peak profile to a 2D image.

sofia_redux.calibration.pipecal_photometry Module

Functions

pipecal_photometry(image, variance[, ...])

Perform aperture photometry and profile fits on image data.

sofia_redux.calibration.pipecal_rratio Module

Functions

pipecal_rratio(za, altwv, za_ref, altwv_ref, ...)

Calculate the R ratio for a given ZA and Altitude or PWV.

sofia_redux.calibration.pipecal_util Module

Functions

average_za(header)

Robust average of zenith angle from FITS header.

average_alt(header)

Robust average of altitude from FITS header.

average_pwv(header)

Robust average of precipitable water vapor from FITS header.

guess_source_position(header, image[, srcpos])

Estimate the position of a standard source in the image.

add_calfac_keys(header, config)

Add calibration-related keywords to a header.

add_phot_keys(header, phot[, config, srcpos])

Add photometry-related keywords to a header.

get_fluxcal_factor(header, config[, update, ...])

Retrieve a flux calibration factor from configuration.

apply_fluxcal(data, header, config[, ...])

Apply a flux calibration factor to an image.

get_tellcor_factor(header, config[, update, ...])

Retrieve a telluric correction factor from configuration.

apply_tellcor(data, header, config[, ...])

Apply a telluric correction factor to an image.

run_photometry(data, header, var, config, ...)

Run photometry on an image of a standard source.

sofia_redux.calibration.pipecal_error Module

Classes

PipeCalError

A ValueError raised by pipecal functions.

sofia_redux.visualization

sofia_redux.visualization.quicklook Module

Functions

make_image(filename[, extension, colormap, ...])

Generate a map image from a FITS file.

make_spectral_plot(axis, wavelength, ...[, ...])

Generate a plot of spectral data.

sofia_redux.visualization.redux_viewer Module

Classes

EyeViewer()

Redux Viewer interface to the Eye of SOFIA.

Class Inheritance Diagram

Inheritance diagram of sofia_redux.visualization.redux_viewer.EyeViewer

sofia_redux.visualization.controller Module

Functions

main()

The Eye of SOFIA spectral viewer.

parse_args(args)

Parse command line arguments.

check_args(args)

Check arguments for validity.

sofia_redux.visualization.eye Module

Classes

Eye([args, view_])

Run the Eye of SOFIA.

Class Inheritance Diagram

Inheritance diagram of sofia_redux.visualization.eye.Eye

sofia_redux.pipeline

The Redux application programming interface (API), including the FORCAST interface classes, are documented in the sofia_redux.pipeline package.

Appendix A: Pipeline Recipe

This JSON document is the black-box interface specification for the FORCAST Redux pipeline, as defined in the Pipetools-Pipeline ICD.

{
    "inputmanifest" : "infiles.txt",
    "outputmanifest" : "outfiles.txt",
    "env" : {
        "DPS_PYTHON": "$DPS_SHARE/share/anaconda3/envs/forcast/bin"
    },
    "knobs" : {
        "REDUX_CONFIG" : {
            "desc" : "Redux parameter file containing custom configuration.",
            "type" : "string",
            "default": "None"
        }
    },
    "command" : "$DPS_PYTHON/redux_pipe infiles.txt -c $DPS_REDUX_CONFIG"
}