FLITECAM Redux Developer’s Manual

Introduction

Document Purpose

This document is intended to provide all the information necessary to maintain the FLITECAM Redux pipeline, used to produce Level 2 and 3 reduced products for FLITECAM imaging and grism data, in either manual or automatic mode. Level 2 is defined as data that has been processed to correct for instrumental effects; Level 3 is defined as flux-calibrated data. A more general introduction to the data reduction procedure and the scientific justification of the algorithms is available in the FLITECAM Redux User’s Manual.

This manual applies to FLITECAM Redux version 2.0.0.

Redux Revision History

FLITECAM Redux was developed as a set of software modules in the SOFIA Redux Python package:

  • sofia_redux.instruments.flitecam: processing algorithms specific to the FLITECAM instrument

  • sofia_redux.instruments.forcast: image processing algorithms useful to both the FORCAST and FLITECAM instrument

  • sofia_redux.calibration: flux calibration algorithms

  • sofia_redux.spectroscopy: spectral extraction algorithms

  • sofia_redux.pipeline: interactive and batch mode interface tools for managing data reduction processes

  • sofia_redux.toolkit: numerical algorithms and supporting utilities

  • sofia_redux.visualization: data analysis and visualization tools

The flitecam module is a re-implementation of algorithms first developed in IDL for the FLITECAM imaging pipelines, called FDRP. forcast, calibration, and spectroscopy modules are based on earlier IDL libraries called DRIP, PipeCal, and FSpextool respectively. The pipeline module also had an earlier IDL implementation, also called Redux.

FDRP was initially developed by Dr. Ralph Shuping in 2003; its functionality was significantly improved and expanded by Dr. Sachin Shenoy in 2012. Version 1.0.0 was originally released for use at SOFIA in July 2013. FDRP originally contained a set of imaging reduction functions, and a wrapper script used both as an automatic pipeline and as a command-line interface for manual reductions.

DRIP was first developed in IDL by Dr. Luke Keller and Dr. Marc Berthoud for the reduction of FORCAST data. Version 1.0.0 was originally released for use at SOFIA in July 2013. DRIP originally contained a set of imaging reduction functions, an object-oriented structure for calling these functions, an automatic pipeline, and an interactive GUI for manual reductions. The package also supported spectroscopic reductions with an interface developed in parallel to the DRIP interface, called FG (FORCAST Grism).

PipeCal was developed by the SOFIA Data Processing System (DPS) team to provide photometry and flux calibration algorithms that may be used to calibrate imaging data from any instrument, given appropriate reference data. It was originally developed by Dr. Miguel Charcos-Llorens and Dr. William Vacca as a set of IDL and shell scripts that were run independently of the Level 2 pipeline, then was refactored by Melanie Clarke for incorporation into the Redux pipeline. It was first incorporated into FLITECAM Redux in version 1.0.1, which was released for use in May 2015.

FSpextool was built on top of a pre-release version of Spextool 4, an IDL-based package developed by Dr. Michael Cushing and Dr. William Vacca for the reduction of data from the SpeX instrument on the NASA Infrared Telescope Facility (IRTF). Spextool was originally released in October 2000, and has undergone a number of major and minor revisions since then. The last stable public release was v4.1, released January 2016. As Spextool does not natively support automatic command-line processing, FSpextool for SOFIA adapted the Spextool library to the SOFIA architecture and instruments; version 1.0.0 was originally released for use at SOFIA in July 2013.

Redux was originally developed to be a general-purpose interface to IDL data reduction algorithms. It provided an interactive GUI and an object-oriented structure for calling data reduction processes, but it did not provide its own data reduction algorithms. It was developed by Melanie Clarke, for the SOFIA DPS team, to provide a consistent front-end to the data reduction pipelines for multiple instruments and modes, including FLITECAM.

The SOFIA Redux package was developed as a unified Python package to support data reduction for all facility class instruments for SOFIA, replacing all legacy pipelines with an integrated, shared code base. The package was developed by the SOFIA DPS team, starting in 2018. The principal developers for SOFIA Redux prior to the FLITECAM 2.0.0 release were Daniel Perera, Dr. Rachel Vander Vliet, and Melanie Clarke, for the SOFIA-USRA team.

Overview of Software Structure

The sofia_redux package has several sub-modules organized by functionality:

sofia_redux
├── calibration
├── instruments
│   ├── exes
│   ├── fifi_ls
│   ├── flitecam
│   ├── forcast
│   └── hawc
├── pipeline
├── scan
├── spectroscopy
├── toolkit
└── visualization

The modules used in the FLITECAM pipeline are described below.

sofia_redux.calibration

The sofia_redux.calibration module contains flux calibration algorithms used by Redux to perform photometric or flux calibration calculations on input images and return their results. The complexity of this package is primarily in the organization of the reference data contained in the data directory. This directory contains a set of calibration data for each supported instrument (currently FORCAST, FLITECAM, and HAWC+). For each instrument, the configuration files are split into groups based on how often they are expected to change, as follows.

In the filter_def directory, there is a file that defines the mean/reference wavelength, pivot wavelength, and color leak correction factor for each filter name (SPECTEL). This may vary by date only if the filters change, but keep the same SPECTEL name. The color leak factor is currently 1.0 for all filters (no color correction).

In the response directory, there are response fit files that define the fit coefficients for each filter, with a separate file for the altitude fit, airmass fit, and PWV fit for each of single/dual modes. These should also change rarely.

In the ref_calfctr directory, there are files that define the average reference calibration factors to apply to science objects, by filter, along with the associated error value. It is expected that there will be a different ref_calfctr file for each flight series, produced by an analysis of all standards taken throughout the flight series.

In the standard_flux directory, there is a file that defines the flux model characteristics for each object: the percent error on the model, and the scale factor to apply to the model. The model error is 5% for all stars except BetaPeg (which is 9.43%), and is 20% for all asteroids. The scale factor is usually 1.0, with the exception of BetaUmi, which requires scaling by 1.18 from the model output files. This file should change rarely, if ever, except to add objects to it. Currently, the same file is used for all data. Also in the standard flux directory, there are output files from the standard models for each object, for each applicable date if necessary. From these files, the lambda_mean column is read and compared to the mean wavelength in the filter_def file. If found, the corresponding value in the Fnu_mean column is used as the standard model flux. If there is a scale defined in the model_err file, it is applied to the flux value. These files should rarely change, but new ones will be added for asteroids any time they are observed. They may need to be redone if the filter wavelengths change.

To manage all these files, there is a top-level calibration configuration file (caldefault.txt), which contains the filenames for the filter definition file, the model error file, the reference cal factor file, and the response fit files, organized by date and filter. This table will most likely be updated once per series, when we have generated the reference calibration factors. There is also a standards configuration file (stddefault.txt) that identifies the model flux file to use by date and mode (single/dual). For stars, the date is set to 99999999, meaning that the models can be used for any date; asteroids may have multiple entries - one for each date they are observed. This file must be updated whenever there are new asteroid flux models to add, but it should be as simple as dropping the model file in the right directory and adding a line to the table to identify it.

sofia_redux.instruments.flitecam

The sofia_redux.instruments.flitecam module is written in Python using standard scientific tools and libraries.

The data reduction algorithms used by the pipeline are straight-forward functions that generally take FITS data structure, corresponding to a single image file, as an argument and return the processed data as a result. Parameters for these functions are provided as keyword arguments.

The flitecam module also stores any reference data needed by the FLITECAM pipeline, in either imaging or grism mode. This includes nonlinearity coefficients, wavelength calibration files, atmospheric transmission spectra, spectral standard models, and instrument response spectra. The default files may vary by date; these defaults are managed by the getcalpath function in the flitecam module. New date configurations may be added to the caldefault.txt files in flitecam/data/caldefault.txt and flitecam/data/grism/caldefault.txt.

sofia_redux.instruments.forcast

The sofia_redux.instruments.forcast module is primarily used in the FLITECAM pipeline for its implementation of image registration and coaddition algorithms.

Similar to the flitecam module, forcast algorithms are implemented as straight-forward functions. They generally take a data array, corresponding to a single image file, as an argument and return the processed image array as a result. They generally also take as secondary input a variance array to process alongside the image, a header array to track metadata, and keyword parameters to specify non-default settings.

sofia_redux.spectroscopy

The sofia_redux.spectroscopy package contains a library of general-purpose spectroscopic functions. The FLITECAM pipeline uses these algorithms for spectroscopic image rectification, aperture identification, and spectral extraction and calibration. Most of these algorithms are simple functions that take spectroscopic data as input and return processed data as output. However, the input and output values may be more complex than the image processing algorithms in the flitecam package. The Redux interface in the pipeline package manages the input and output requirements for FLITECAM data and calls each function individually. See the sofia_redux.spectroscopy API documentation for more information.

sofia_redux.toolkit

sofia_redux.toolkit is a repository for classes and functions of general usefulness, intended to support multiple SOFIA pipelines. It contains several submodules, for interpolation, image manipulation, multiprocessing support, numerical calculations, and FITS handling. Most utilities are simple functions that take input as arguments and return output values. Some more complicated functionality is implemented in several related classes; see the sofia_redux.toolkit.resampling documentation for more information.

sofia_redux.visualization

The sofia_redux.visualization package contains plotting and display routines, relating to visualizing SOFIA data. For the FLITECAM pipeline, this package currently provides an interactive spectral viewer and a module that supports generating quick-look preview images.

sofia_redux.pipeline

Design

Redux is designed to be a light-weight interface to data reduction pipelines. It contains the definitions of how reduction algorithms should be called for any given instrument, mode, or pipeline, in either a command-line interface (CLI) or graphical user interface (GUI) mode, but it does not contain the reduction algorithms themselves.

Redux is organized around the principle that any data reduction procedure can be accomplished by running a linear sequence of data reduction steps. It relies on a Reduction class that defines what these steps are and in which order they should be run (the reduction “recipe”). Reductions have an associated Parameter class that defines what parameters the steps may accept. Because reduction classes share common interaction methods, they can be instantiated and called from a completely generic front-end GUI, which provides the capability to load in raw data files, and then:

  1. set the parameters for a reduction step,

  2. run the step on all input data,

  3. display the results of the processing,

and repeat this process for every step in sequence to complete the reduction on the loaded data. In order to choose the correct reduction object for a given data set, the interface uses a Chooser class, which reads header information from loaded input files and uses it to decide which reduction object to instantiate and return.

The GUI is a PyQt application, based around the Application class. Because the GUI operations are completely separate from the reduction operations, the automatic pipeline script is simply a wrapper around a reduction object: the Pipe class uses the Chooser to instantiate the Reduction, then calls its reduce method, which calls each reduction step in order and reports any output files generated. Both the Application and Pipe classes inherit from a common Interface class that holds reduction objects and defines the methods for interacting with them. The Application class additionally may start and update custom data viewers associated with the data reduction; these should inherit from the Redux Viewer class.

All reduction classes inherit from the generic Reduction class, which defines the common interface for all reductions: how parameters are initialized and modified, how each step is called. Each specific reduction class must then define each data reduction step as a method that calls the appropriate algorithm.

The reduction methods may contain any code necessary to accomplish the data reduction step. Typically, a reduction method will contain code to fetch the parameters for the method from the object’s associated Parameters class, then will call an external data reduction algorithm with appropriate parameter values, and store the results in the ‘input’ attribute to be available for the next processing step. If processing results in data that can be displayed, it should be placed in the ‘display_data’ attribute, in a format that can be recognized by the associated Viewers. The Redux GUI checks this attribute at the end of each data reduction step and displays the contents via the Viewer’s ‘display’ method.

Parameters for data reduction are stored as a list of ParameterSet objects, one for each reduction step. Parameter sets contain the key, value, data type, and widget type information for every parameter. A Parameters class may generate these parameter sets by defining a default dictionary that associates step names with parameter lists that define these values. This dictionary may be defined directly in the Parameters class, or may be read in from an external configuration file or software package, as appropriate for the reduction.

FLITECAM Redux

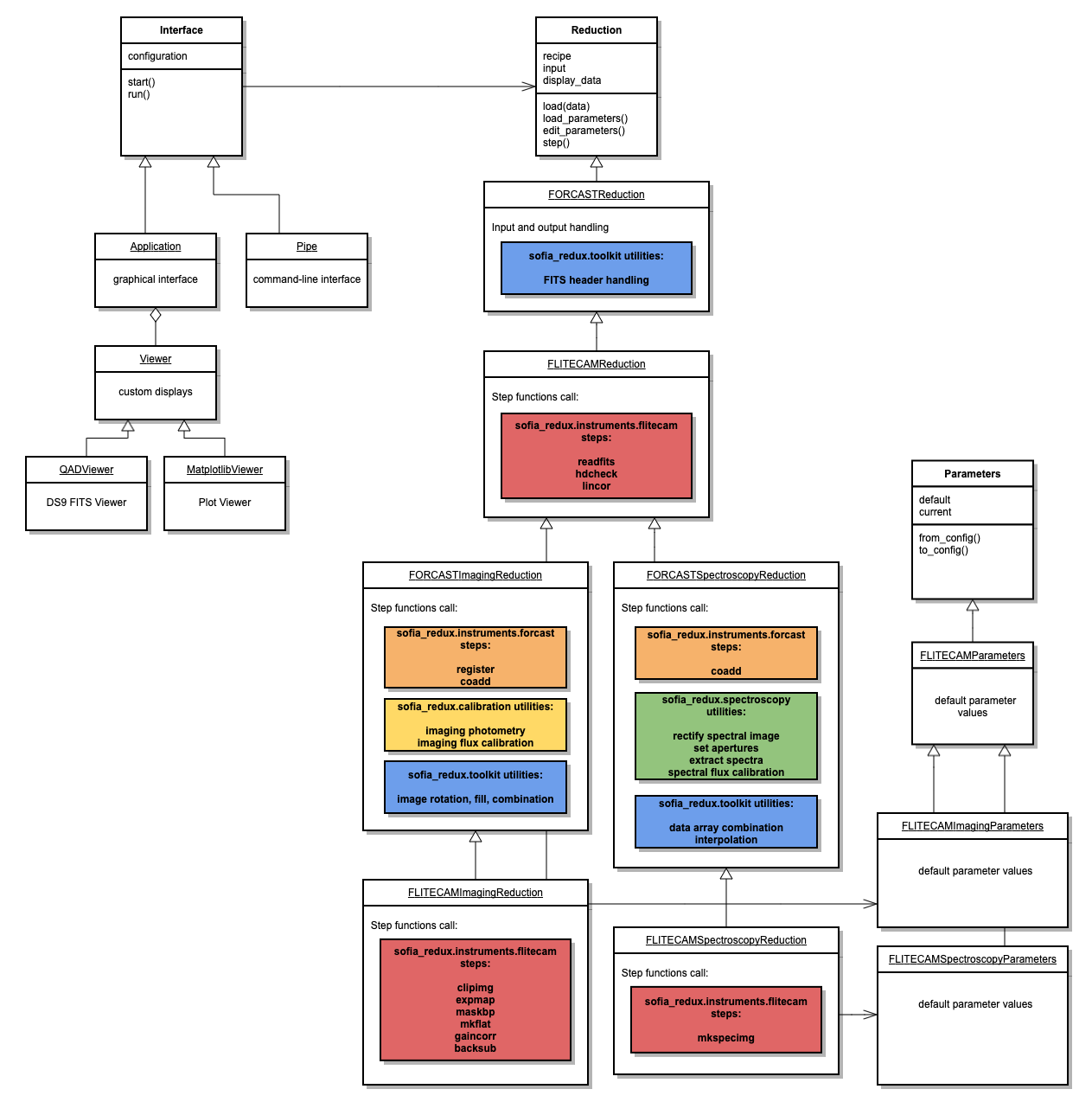
To interface to the FLITECAM pipeline algorithms, Redux defines the FLITECAMReduction, FLITECAMImagingReduction, and FLITECAMSpectroscopyReduction as primary reduction classes, with associated parameter classes FLITECAMParameters, FLITECAMImagingParameters, and FLITECAMSpectroscopyParameters. [1] Since FLITECAM data reduction is broadly similar to FORCAST data reduction, FLITECAM classes all inherit significant functionality from equivalent classes originally for FORCAST. See Fig. 129 for a sketch of the Redux classes used by the FLITECAM pipeline.

The FLITECAMReduction class holds definitions for algorithms applicable to both imaging and spectroscopy data:

The FLITECAMImagingReduction class inherits from the FLITECAMReduction class and the FORCASTImagingReduction class and additionally defines FLITECAM-specific imaging algorithms:

The final steps of the pipeline are implemented in the FORCASTImagingReduction class:

The FLITECAMSpectroscopyReduction class inherits from the FLITECAMReduction class and the FORCASTSpectroscopyReduction class. It defines two FLITECAM-specific algorithms:

All other steps in the pipeline are implemented in FORCASTSpectroscopyReduction:

The recipe attribute for the reduction class specifies the above steps in the correct order for each pipeline mode.

If an intermediate file is loaded, its product type is identified from the PRODTYPE keyword in its header, and the prodtype_map attribute is used to identify the next step in the recipe. This allows reductions to be picked up at any point, from a saved intermediate file. For more information on the scientific goals and methods used in each step, see the FLITECAM Redux User’s Manual.

The FORCAST reduction classes also contains several helper functions used in both the FORCAST and FLITECAM pipelines, that assist in reading and writing files on disk, and identifying which data to display in the interactive GUI. Display is performed via the QADViewer class provided by the Redux package. Spectroscopic diagnostic data is additionally displayed by the MatplotlibViewer class and the EyeViewer, provided in the sofia_redux.visualization module.

UML diagram showing inheritance of FLITECAM reduction classes from FORCAST classes.

Fig. 129 FLITECAM Redux class diagram.

Detailed Algorithm Information

The following sections list detailed information on the functions and procedures most likely to be of interest to the developer.

sofia_redux.instruments.flitecam

sofia_redux.instruments.flitecam.backsub Module

Functions

backsub(hdul[, bgfile, method])

Correct flux data for background level.

sofia_redux.instruments.flitecam.calcvar Module

Functions

calcvar(data, header)

Calculate read and poisson noise from raw FLITECAM images.

sofia_redux.instruments.flitecam.clipimg Module

Functions

clipimg(hdul, datasec)

Clip image to useful portion of the detector.

sofia_redux.instruments.flitecam.expmap Module

Functions

expmap(hdul)

Append an exposure map matching the FLUX extension.

sofia_redux.instruments.flitecam.gaincor Module

Functions

gaincor(hdul)

Correct flux data for gain variations.

sofia_redux.instruments.flitecam.getcalpath Module

Functions

getcalpath(header)

Return the path of the ancillary files used for the pipeline.

sofia_redux.instruments.flitecam.hdcheck Module

Functions

validate_header(header, keywords)

Validate all keywords in a header against the keywords requirement.

hdcheck(headers, kwfile)

Checks file headers against validity criteria

sofia_redux.instruments.flitecam.lincor Module

Functions

lincor(hdul, linfile[, saturation])

Correct input flux data for detector nonlinearity.

sofia_redux.instruments.flitecam.maskbp Module

Functions

fixpix(data[, max_iter])

Identify hot and cold pixels in a data array.

maskbp(hdul[, cval, max_iter])

Mask hot and cold bad pixels.

sofia_redux.instruments.flitecam.mkflat Module

Functions

mkflat(infiles[, method, weighted, robust, ...])

Make a flat from dithered sky images.

sofia_redux.instruments.flitecam.mkspecimg Module

Functions

mkspecimg(infiles[, pair_subtract, ...])

Rotate and pair-subtract spectral images.

sofia_redux.instruments.flitecam.readfits Module

Functions

readfits(filename)

Return the data array from the input file.

sofia_redux.instruments.flitecam.split_input Module

Functions

split_input(infiles)

Split input into categories.

sofia_redux.instruments.forcast

sofia_redux.instruments.forcast.getatran Module

Functions

clear_atran_cache()

Clear all data from the atran cache.

get_atran_from_cache(atranfile, resolution)

Retrieves atmospheric transmission data from the atran cache.

store_atran_in_cache(atranfile, resolution, ...)

Store atran data in the atran cache.

get_atran(header, resolution[, filename, ...])

Retrieve reference atmospheric transmission data.

sofia_redux.instruments.forcast.getmodel Module

Functions

clear_model_cache()

Clear all data from the model cache.

get_model_from_cache(modelfile, resolution)

Retrieves model data from the model cache.

store_model_in_cache(modelfile, resolution, ...)

Store model data in the model cache.

get_model(header, resolution[, filename, ...])

Retrieve reference standard model data.

sofia_redux.instruments.forcast.hdmerge Module

Functions

hdmerge(headers[, reference_header])

Merge input headers.

sofia_redux.instruments.forcast.peakfind Module

Functions

peakfind(coadded[, newimage, refine, ...])

Find peaks (stars) in FORCAST images

Classes

PeakFinder(image[, reference, npeaks, fwhm, ...])

Configure and run peak finding algorithm.

sofia_redux.instruments.forcast.register Module

Functions

coadd_centroid(data, reference[, header, ...])

Shift an image for coadding using a centroid algorithm

coadd_correlation(data, reference[, header, ...])

Shift an image for coaddition using a correlation algorithm

coadd_header(data, header[, variance, ...])

Shift an image for coaddition using header information

coadd_user(data, reference, position[, ...])

Shift an image for coaddition using header information

register(data, header[, reference, ...])

Use dither data to shift_image input image to a reference image.

sofia_redux.instruments.forcast.register_datasets Module

Functions

wcs_shift(header, refheader, xy[, wcskey])

Return the pixel offset of a point on header relative to refheader

get_shifts(datasets[, user_shifts, refset, ...])

Returns all shifts relative to the reference set.

expand_array(arr, shape[, missing])

Expands an array to a new shape

shift_set(dataset, offset[, newshape, missing])

Shifts an individual data set

shift_datasets(datasets, shifts, refset[, ...])

Shifts datasets onto common frame

resize_datasets(datasets[, missing])

Resize all datasets to the same shape

register_datasets(datasets[, user_shifts, ...])

Registers multiple sets of data to the same frame

sofia_redux.toolkit

sofia_redux.toolkit.convolve.base Module

Classes

ConvolveBase(*args[, error, mask, stats, ...])

Convolution class allowing error propagation.

Class Inheritance Diagram

Inheritance diagram of sofia_redux.toolkit.convolve.base.ConvolveBase

sofia_redux.toolkit.convolve.kernel Module

Functions

apply_ndkernel(data, kernel[, axes, ...])

Apply a kernel over multiple features

convolve(*args[, error, mask, stats, ...])

Convolve an N-dimensional array with a user defined kernel or fixed box.

savitzky_golay(*args[, order, error, mask, ...])

Apply a least-squares (Savitzky-Golay) polynomial filter

Classes

KernelConvolve(*args[, error, mask, stats, ...])

Generic convolution with a kernel

BoxConvolve(*args[, error, mask, stats, ...])

Convolution with a box kernel (mean)

SavgolConvolve(*args[, error, mask, stats, ...])

Convolve using Savitzky-Golay filter

Class Inheritance Diagram

Inheritance diagram of sofia_redux.toolkit.convolve.kernel.KernelConvolve, sofia_redux.toolkit.convolve.kernel.BoxConvolve, sofia_redux.toolkit.convolve.kernel.SavgolConvolve

sofia_redux.toolkit.convolve.filter Module

Functions

savgol(data, window[, order, axes, check, ...])

Apply Savitzky-Golay filter to an array of arbitrary features

savgol_windows(order, window, *samples[, scale])

Creates the correct windows for given order and samples

sobel(input_array[, kderiv, kperp, pnorm, ...])

Edge enhancement Sobel filter for n-dimensional images.

sofia_redux.toolkit.fitting.fitpeaks1d Module

Functions

parse_width_arg(model_class, width_arg)

Simple convenience lookup to get width parameter name for various models.

get_fitter(fitter_class[, robust, ...])

Creates the object fitting a model to data

dofit(fitter, model, x, y, **kwargs)

A simple wrapper to fit model to the data

box_convolve(model, box_class[, box_width, ...])

Convolve a model with a box (or another model)

get_search_model(peak_model[, box_class, ...])

Create the initial_search peak fitting model

initial_search(fitter, model, x, y[, ...])

Perform an initial search for peaks in the data

get_background_fit(fitter, peak_model, ...)

Return a background model with initialized parameters

get_final_model(peak_class, pinit[, ...])

Refine the initial fit and return a set of models

fitpeaks1d(x, y[, npeaks, xrange, ...])

Fit peaks (and optionally background) to a 1D set of data.

medabs_baseline(_, y)

Default data preparation for initial_search and baseline function.

guess_xy_mad(x, y)

Default peak guess function for initial_search.

sofia_redux.toolkit.fitting.polynomial Module

Functions

polyexp(order[, ndim, indexing])

Returns exponents for given polynomial orders in arbitrary dimensions.

polysys(samples, order[, exponents, error, ...])

Create a system of linear equations to solve n-D polynomials

linear_equation(design_matrix, values[, ...])

Create a system of linear equations

gaussj(alpha, beta[, invert, preserve])

Linear equation solution by Gauss-Jordan elimination and matrix inversion

poly1d(x, coeffs[, covar])

Evalulate polynomial coefficients at x

polynd(v, coefficients[, exponents, ...])

Evaluate a polynomial in multiple features

zero_order_fit(data[, error])

Calculate the zeroth order polynomial coefficients and covariance

linear_polyfit(samples, order[, exponents, ...])

Fit a polynomial to data samples using linear least-squares.

gaussj_polyfit(samples, order[, exponents, ...])

Fit a polynomial to data samples using Gauss-Jordan elimination.

nonlinear_polyfit(samples, order[, ...])

Solve for polynomial coefficients using non-linear least squares fit

polyfitnd(*args[, error, mask, covar, ...])

Fits polynomial coefficients to N-dimensional data.

linear_vector_lstsq(alpha, beta, matrix_out)

nonlinear_coefficients(matrix, data[, ...])

nonlinear_evaluate(matrix_in, data, matrix_out)

polyfit2d(x, y, z[, kx, ky, full])

Least squares polynomial fit to a surface

poly2d(x, y, coeffs)

Evaluate 2D polynomial coefficients

polyinterp2d(x, y, z, xout, yout[, kx, ky, ...])

Interpolate 2D data using polynomial regression (global)

Classes

Polyfit(*args[, error, mask, covar, stats, ...])

Fits and evaluates polynomials in N-dimensions.

Class Inheritance Diagram

Inheritance diagram of sofia_redux.toolkit.fitting.polynomial.Polyfit

sofia_redux.toolkit.image.adjust Module

Functions

shift(data, offset[, order, missing, ...])

Shift an image by the specified amount.

rotate(data, angle[, order, missing, ...])

Rotate an image.

frebin(data, shape[, total, order, ...])

Rebins an array to new shape

image_shift(data, shifts[, order, missing])

Shifts an image by x and y offsets

rotate90(image, direction)

Replicates IDL rotate function

unrotate90(image, direction)

Un-rotates an image using IDL style rotation types

register_image(image, reference[, upsample, ...])

Return the pixel offset between an image and a reference

upsampled_dft(data, upsampled_region_size[, ...])

Upsampled DFT by matrix multiplication.

sofia_redux.toolkit.image.coadd Module

Functions

coadd(hdr_list, data_list, var_list, exp_list)

Coadd total intensity or spectral images.

sofia_redux.toolkit.image.combine Module

Functions

combine_images(data[, variance, method, ...])

Combine input image arrays.

sofia_redux.toolkit.image.fill Module

Functions

clough_tocher_2dfunc(d, cin, cout, **kwargs)

spline_interp_2dfunc(d, cin, cout, **kwargs)

maskinterp(image[, func, mask, apstep, ...])

Interpolates over image using a mask.

image_naninterp(data)

Fills in NaN values in an image

polyclip(i, j, pol_x, pol_y[, area])

Clip a polygon to a square unit pixel

polyfillaa(px, py[, xrange, yrange, ...])

Finds all pixels at least partially inside a specified polygon

polygon_area(ppath)

Uses the shoelace method to calculate area of a polygon

polygon_weights(polygon[, xrange, yrange, ...])

Get pixel weights - depreciated by polyfillaa

sofia_redux.toolkit.image.resize Module

Functions

resize(image, output_shape[, order, mode, ...])

Replacement for skimage.resize.

sofia_redux.toolkit.image.smooth Module

Functions

quadfit(image)

Quick and simple cubic polynomial fit to surface - no checks

bicubic_coefficients(z, dx, dy, dxy, nx, ny)

Returns the coefficients necessary for bicubic interpolation.

bicubic_evaluate(z, dx, dy, dxy, xrange, ...)

fitplane(points)

Fit a plane to distribution of points.

fiterpolate(image, nx, ny)

Fits a smooth surface to data using J.

sofia_redux.toolkit.image.utilities Module

Functions

to_ndimage_mode(mode)

Convert from numpy.pad mode name to the corresponding ndimage mode.

fix_ndimage_mode(mode)

Allow translation of modes for scipy versions >= 1.6.0

clip_output(original, warped, mode, cval, clip)

Clip the array to the range of original values.

map_coordinates(data, coordinates[, order, ...])

A drop in replacement for ndimage.map_coordinates().

sofia_redux.toolkit.image.warp Module

Functions

warp_image(data, xin, yin, xout, yout[, ...])

Warp data using transformation defined by two sets of coordinates

polywarp(xi, yi, xo, yo[, order])

Performs polynomial spatial warping

polywarp_image(image, x0, y0, x1, y1[, ...])

Warp an image by mapping 2 coordinate sets with a polynomial transform.

is_homography_transform(transform, n_dimensions)

Check if a transform is homographic.

full_transform(coordinates, transform)

Apply a metric transform to the supplied coordinates.

warp_terms(terms, coefficients)

Apply coefficients to polynomial terms.

estimate_polynomial_transform(source, ...[, ...])

Estimate the polynomial transform for (x, y) coordinates.

warp_coordinates(coordinates, source, ...[, ...])

Apply the warping between two sets of coordinates to another.

warp_array_elements(source, destination, shape)

Warp the indices of an array with a given shape using a polynomial.

warp(data, source, destination[, order, ...])

Warp an n-dimensional image according to a given coordinate transform.

Classes

PolynomialTransform([source, destination, order])

Initialize a polynomial transform.

Class Inheritance Diagram

Inheritance diagram of sofia_redux.toolkit.image.warp.PolynomialTransform

sofia_redux.toolkit.interpolate.interpolate Module

Functions

line_shift(y, offset[, order, missing])

Shift an equally spaced array of data values by an offset

interpolate_nans(x, y, xout[, missing, ...])

Interpolate values containing NaNs

spline(x, y, xout[, sigma])

Perform cubic spline (tensioned) interpolation

sincinterp(x, y, xout[, dampfac, ksize, ...])

Perform a sinc interpolation on a data set

interp_1d_point(x, y, xout)

Perform linear interpolation at a single point.

interp_1d_point_with_error(x, y, error, xout)

Perform linear interpolation at a single point with error propagation.

interp_error_1d(x, error, xout[, cval])

Perform linear interpolation of errors

interp_error_nd(points, error, xi[, cval])

Propagate errors using Delaunay triangulation in N-dimensions

interp_error(points, error, xi[, cval])

Propagate errors using linear interpolation in N-dimensions

tabinv(array, xvals[, missing, fast])

Find the effective index of a function value in an ordered vector with NaN handling.

findidx(ix, ox[, left, right])

Finds the effective index of a function value in an ordered array.

Classes

Interpolate(*args[, method, cval, cubic, ...])

Fast interpolation on a regular grid

Class Inheritance Diagram

Inheritance diagram of sofia_redux.toolkit.interpolate.interpolate.Interpolate

sofia_redux.toolkit.stats.stats Module

Functions

find_outliers(data[, threshold, keepnans, axis])

Determines the outliers in a distribution of data

meancomb(data[, variance, mask, rms, axis, ...])

(Robustly) averages arrays along arbitrary axes.

medcomb(data[, variance, mask, mad, axis, ...])

Combines a data set using median

moments(data[, threshold, mask, axis, get_mask])

Computes statistics on a data set avoiding deviant points if requested

robust_mask(data, threshold[, mask, axis, ...])

Computes a mask derived from data Median Absolute Deviation (MAD).

sofia_redux.toolkit.utilities.base Module

Classes

Model(*args[, error, mask, covar, stats, ...])

Base model Class for fitting N-dimensional data

Class Inheritance Diagram

Inheritance diagram of sofia_redux.toolkit.utilities.base.Model

sofia_redux.toolkit.utilities.fits Module

Functions

hdinsert(header, key, value[, comment, ...])

Insert or replace a keyword and value in the header

add_history(header, msg[, prefix, refkey])

Add HISTORY message to a FITS header before the pipeline.

add_history_wrap(prefix)

Make a function to add HISTORY messages to a header, prefixed with a string.

robust_read(filename[, data_hdu, ...])

Retrieve the data and header from a FITS file

getheader(filename[, hdu, verbose])

Returns the header of a FITS file

getdata(filename[, hdu, verbose])

Returns the data from a FITS file

header_to_chararray(header)

Convert a FITS header to an array of strings

chararray_to_header(chararray)

Convert an array of strings to a FITS header

gethdul(filename[, verbose])

Returns the HDUList from a FITS file

write_hdul(hdul[, outdir, overwrite])

Write a HDULists to disk.

get_key_value(header, key[, default])

Get a key value from a header.

set_log_level(level)

Context manager to temporarily set the log level.

order_headers(headers)

Order headers based on contents.

merge_headers(headers, keyword_configuration)

Merge input headers.

sofia_redux.toolkit.utilities.func Module

Functions

robust_bool(value)

Check for 'truthy' values.

valid_num(value)

Check for valid numbers.

natural_sort(string_list[, reverse])

Returns list sorted in a human friendly manner

goodfile(filename[, read, write, execute, ...])

Check if a file exists, and optionally if it has the correct permissions.

date2seconds(datestring[, dformat])

Convert a header datestring to seconds

str_to_value(text)

Convert a string to an int or float.

slicer(array, axis, index[, ind])

Returns a slice of an array in arbitrary dimension.

setnumber(value[, minval, maxval, default, ...])

Sets a value to a valid number type

gaussian_model(x, x0, amplitude, fwhm, y0)

Gaussian model for curve_fit

to_array_shape(value, shape[, dtype])

Broadcast an array to the desired shape.

recursive_dict_update(original, new)

Recursively update a dictionary

stack(*samples[, copy])

faststack(*samples)

taylor(order, n)

Taylor expansion generator for Polynomial exponents

bytes_string(size_bytes)

Convert a number of bytes to a string with correct suffix

remove_sample_nans(samples, error[, mask])

Remove any samples containing NaNs from sample points

bitset(arr, bits[, skip_checks])

Return a byte array the same size as the input array.

julia_fractal(sy, sx[, c0, c1, iterations, ...])

Generate a 2-D Julia fractal image

nantrim(xin[, flag, trim, bounds])

Derive a mask to trim NaNs from an array

nansum(a[, axis, dtype, out, keepdims, missing])

Emulates the behaviour of np.nansum for NumPy versions <= 1.9.0.

sofia_redux.toolkit.utilities.multiprocessing Module

Functions

get_core_number([cores])

Returns the maximum number of CPU cores available

relative_cores(jobs)

Return the actual number of cores to use for a given number of jobs.

valid_relative_jobs(jobs)

Return a valid number of jobs in the range 1 <= jobs <= max_cores.

multitask(func, iterable, args, kwargs[, ...])

Process a series of tasks in serial, or in parallel using joblib.

pickle_object(obj, filename)

Pickle a object and save to the given filename.

unpickle_file(filename)

Unpickle a string argument if it is a file, and return the result.

pickle_list(object_list[, prefix, ...])

Pickle a list of objects to a temporary directory.

unpickle_list(pickle_files[, delete])

Restore pickle files to objects in-place.

in_main_thread()

Return whether the process is running in the main thread.

log_with_multi_handler(logger)

Context manager to temporarily log messages for unique processes/threads

log_for_multitask(logger)

Context manager to output log messages during multiprocessing.

purge_multitask_logs(log_directory, ...[, ...])

Remove all temporary logging files/directories and handle log records.

wrapped_with_logger(func, ...)

Return the results of the function in multitask and save log records.

log_records_to_pickle_file(logger, pickle_file)

Store the log records in a pickle file rather than emitting.

wrap_function(func, args[, kwargs, logger, ...])

Wrap a function for use with multitask().

Classes

MultitaskHandler()

A log handler for multitask.

Class Inheritance Diagram

Inheritance diagram of sofia_redux.toolkit.utilities.multiprocessing.MultitaskHandler

sofia_redux.spectroscopy

sofia_redux.spectroscopy.binspec Module

Functions

binspec(x, y, delta[, xout, lmin, lmax, average])

Bin a spectrum between lmin and lmax with bins delta wide

sofia_redux.spectroscopy.earthvelocity Module

Functions

cartesian_lsr([definition])

Find the radial LSR velocity towards sky coordinates.

cartesian_helio(time[, center, location])

Calculate the Cartesian velocity of the Sun.

earthvelocity(ra, dec, time[, equinox, ...])

Provide velocities of the Earth towards a celestial position.

sofia_redux.spectroscopy.extspec Module

Functions

col_subbg(col_arc, col_image, col_var, ...)

Fit background to a single column.

extspec(rectimg[, profile, spatial_map, ...])

Extracts spectra from a rectified spectral image.

sofia_redux.spectroscopy.findapertures Module

Functions

find_apertures(profiles[, npeaks, orders, ...])

Determine the position of the aperture(s) in a spatial profile.

sofia_redux.spectroscopy.fluxcal Module

Functions

get_wave_shift(flux, correction, ...[, ...])

Get pixel shift between flux and correction curve.

fluxcal(spectra, atran[, response, ...])

Calibrate and telluric correct spectral flux.

sofia_redux.spectroscopy.getapertures Module

Functions

get_apertures(profiles, apertures[, ...])

Determine aperture radii for extraction.

sofia_redux.spectroscopy.getspecscale Module

Functions

getspecscale(stack[, refidx])

Determines the scale factors for a _stack of spectra

sofia_redux.spectroscopy.mkapmask Module

Functions

mkapmask(slit, wave, apertures[, background])

Constructs a 2D aperture mask.

sofia_redux.spectroscopy.mkspatprof Module

Functions

mkspatprof(rectimg[, atran, atmosthresh, ...])

Construct average spatial profiles.

sofia_redux.spectroscopy.radvel Module

Functions

radvel(header[, equinox])

Calculate the expected extrinsic radial velocity wavelength shift.

sofia_redux.spectroscopy.readflat Module

Functions

readflat(filename)

Reads a Spextool flat field FITS image

sofia_redux.spectroscopy.readwavecal Module

Functions

readwavecal(filename[, rotate, info])

Read a Spextool wavecal file

sofia_redux.spectroscopy.rectify Module

Functions

rectify(image, ordermask, wavecal, spatcal)

Construct average spatial profiles over multiple orders

sofia_redux.spectroscopy.rectifyorder Module

Functions

get_rect_xy(xarray, yarray, xvals, yvals[, ...])

Given arrays of x and y coordinates, interpolate to defined grids

trim_xy(xarray, yarray, xgrid, ygrid[, ...])

Trim rows and columns from the edges of the coordinate arrays.

rectifyorder(image, ordermask, wavecal, ...)

Construct average spatial profiles for a single order

update_wcs(result, spatcal)

Update a FITS header with spectral WCS information.

rectifyorder(image, ordermask, wavecal, ...)

Construct average spatial profiles for a single order

sofia_redux.spectroscopy.smoothres Module

Functions

smoothres(x, y, resolution[, siglim])

Smooth a data to a constant resolution

sofia_redux.spectroscopy.tracespec Module

Functions

tracespec(rectimg, positions[, orders, ...])

Trace spectral continua in a spatially/spectrally rectified image.

sofia_redux.calibration

sofia_redux.calibration.pipecal_applyphot Module

Functions

pipecal_applyphot(fitsfile[, srcpos, ...])

Calculate photometry on a FITS image and store results to FITS header.

sofia_redux.calibration.pipecal_calfac Module

Functions

pipecal_calfac(flux, flux_err, config)

Calculate the calibration factor for a flux standard.

sofia_redux.calibration.pipecal_config Module

Functions

pipecal_config(header)

Parse all reference files and return appropriate configuration values.

read_respfile(fname, spectel)

Read response files.

sofia_redux.calibration.pipecal_fitpeak Module

Functions

elliptical_gaussian(coords[, baseline, ...])

Function for an elliptical Gaussian profile.

elliptical_lorentzian(coords[, baseline, ...])

Function for an elliptical Lorentzian profile.

elliptical_moffat(coords[, baseline, dpeak, ...])

Function for an elliptical Moffat profile.

pipecal_fitpeak(image[, profile, estimates, ...])

Fit a peak profile to a 2D image.

sofia_redux.calibration.pipecal_photometry Module

Functions

pipecal_photometry(image, variance[, ...])

Perform aperture photometry and profile fits on image data.

sofia_redux.calibration.pipecal_rratio Module

Functions

pipecal_rratio(za, altwv, za_ref, altwv_ref, ...)

Calculate the R ratio for a given ZA and Altitude or PWV.

sofia_redux.calibration.pipecal_util Module

Functions

average_za(header)

Robust average of zenith angle from FITS header.

average_alt(header)

Robust average of altitude from FITS header.

average_pwv(header)

Robust average of precipitable water vapor from FITS header.

guess_source_position(header, image[, srcpos])

Estimate the position of a standard source in the image.

add_calfac_keys(header, config)

Add calibration-related keywords to a header.

add_phot_keys(header, phot[, config, srcpos])

Add photometry-related keywords to a header.

get_fluxcal_factor(header, config[, update, ...])

Retrieve a flux calibration factor from configuration.

apply_fluxcal(data, header, config[, ...])

Apply a flux calibration factor to an image.

get_tellcor_factor(header, config[, update, ...])

Retrieve a telluric correction factor from configuration.

apply_tellcor(data, header, config[, ...])

Apply a telluric correction factor to an image.

run_photometry(data, header, var, config, ...)

Run photometry on an image of a standard source.

sofia_redux.calibration.pipecal_error Module

Classes

PipeCalError

A ValueError raised by pipecal functions.

sofia_redux.visualization

sofia_redux.visualization.quicklook Module

Functions

make_image(filename[, extension, colormap, ...])

Generate a map image from a FITS file.

make_spectral_plot(axis, wavelength, ...[, ...])

Generate a plot of spectral data.

sofia_redux.visualization.redux_viewer Module

Classes

EyeViewer()

Redux Viewer interface to the Eye of SOFIA.

Class Inheritance Diagram

Inheritance diagram of sofia_redux.visualization.redux_viewer.EyeViewer

sofia_redux.visualization.controller Module

Functions

main()

The Eye of SOFIA spectral viewer.

parse_args(args)

Parse command line arguments.

check_args(args)

Check arguments for validity.

sofia_redux.visualization.eye Module

Classes

Eye([args, view_])

Run the Eye of SOFIA.

Class Inheritance Diagram

Inheritance diagram of sofia_redux.visualization.eye.Eye

sofia_redux.pipeline

The Redux application programming interface (API), including the FLITECAM interface classes, are documented in the sofia_redux.pipeline package.

Appendix A: Pipeline Recipe

This JSON document is the black-box interface specification for the FLITECAM Redux pipeline, as defined in the Pipetools-Pipeline ICD.

{
    "inputmanifest" : "infiles.txt",
    "outputmanifest" : "outfiles.txt",
    "env" : {
        "DPS_PYTHON": "$DPS_SHARE/share/anaconda3/envs/flitecam/bin"
    },
    "knobs" : {
        "REDUX_CONFIG" : {
            "desc" : "Redux parameter file containing custom configuration.",
            "type" : "string",
            "default": "None"
        }
    },
    "command" : "$DPS_PYTHON/redux_pipe infiles.txt -c $DPS_REDUX_CONFIG"
}